qm球盟会

/info/1221/
  • 首页
  • 学校概况
    1. 学校概况
      现任领导
      董事会 监事会 学校领导
      历任领导
      组织机构
      领导关怀
      精神文化
      校园风光
      校园地图
  • 机构导航
    1. 党群机构
      党委办公室 党委组织部 党委宣传部 党委统战部 纪委办公室 党委教师工作部 党委学生工作部 校团委 工会
      教学单位
      智能制造学院 交通运输学院 土木与建筑工程学院 食品与质量工程学院 信息工程学院 人工智能学院 数字经济学院 商学院 艺术与设计学院 教育学院 马克思主义学院 东盟学院 华为数字技术产业学院
      职能部门
      校长办公室 人事处 审计处 教务处 科研与学科建设处 学生工作处 发展规划与合作交流处 财务处 质量评估与督导处 信息化处(网络与信息中心) 资产管理处 后勤保障与基建管理处 征地办公室
      教辅部门
      继续教育学院 创新创业教育学院 图书馆 中山研究院
  • 党建思政
    1. 党团建设
      理论学习
      思政教育
      学生工作
      不孤志愿服务
      清廉南院
      共青团qm球盟会委员会
  • 教学科研
    1. 教务网
      科研与学科建设
      教师发展中心
      图说教学改革在行进
      教务综合管理系统
      网络教学平台
      实验室安全准入
      广西中国东盟综合交通国际联合重点实验室
      质量评估
      qm球盟会-华为Talent学习平台
  • 合作交流
    1. 国内合作
      国际合作
  • 创新创业
  • 招生就业
    1. 招生信息网
      就业信息网
      智慧迎新
  • 公共服务
    1. 智慧校园
      一网通办
      图书服务
      后勤服务
      南院校历
      学籍学历查询
  • 40周年校庆

当前位置: 首页 >> 正文

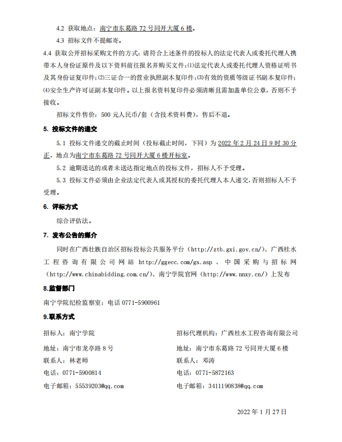
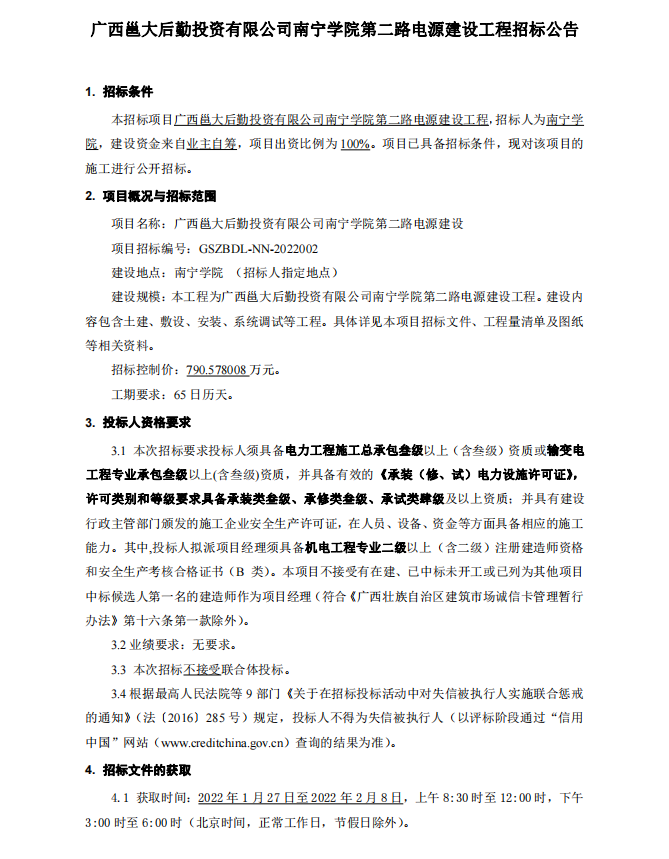
广西邕大后勤投资有限公司qm球盟会第二路电源建设工程招标公告
  • 发布时间:2022-01-27
  • 点击数:


分享到:
关闭
  • 上一篇:qm球盟会学术交流中心项目(YZLNN2021-G2-182-MYZT)中标候选人公示
  • 下一篇:广西科文招标有限公司2022年图书馆内地版中外文纸质图书采购(KWAD2G20211383)中标公告

学校地址:广西壮族自治区南宁市龙亭路8号
联系电话:5900993(外联、综合、传真)
     校办0771—5900990(文电)
               招生办 5339888、5332888
               就业办 5300783
师德师风监督举报电话:0771-5900924
举报邮箱:jsgzb@unn.edu.cn

南宁市互联网举报·辟谣平台
董事长信箱: dsz@unn.edu.cn
书记信箱:dwsj@unn.edu.cn
校长信箱:xz@unn.edu.cn
学校电子邮件域名:@unn.edu.cn
学校电子邮箱:bgs@unn.edu.cn

版權所有 球盟会·qmh(中国)-官方网站 桂ICP备11008250号 教育前置备案号:桂JS201306-004  公安机关备案的国际联网备案号:45012102000004  技术支持:qm球盟会网络信息中心