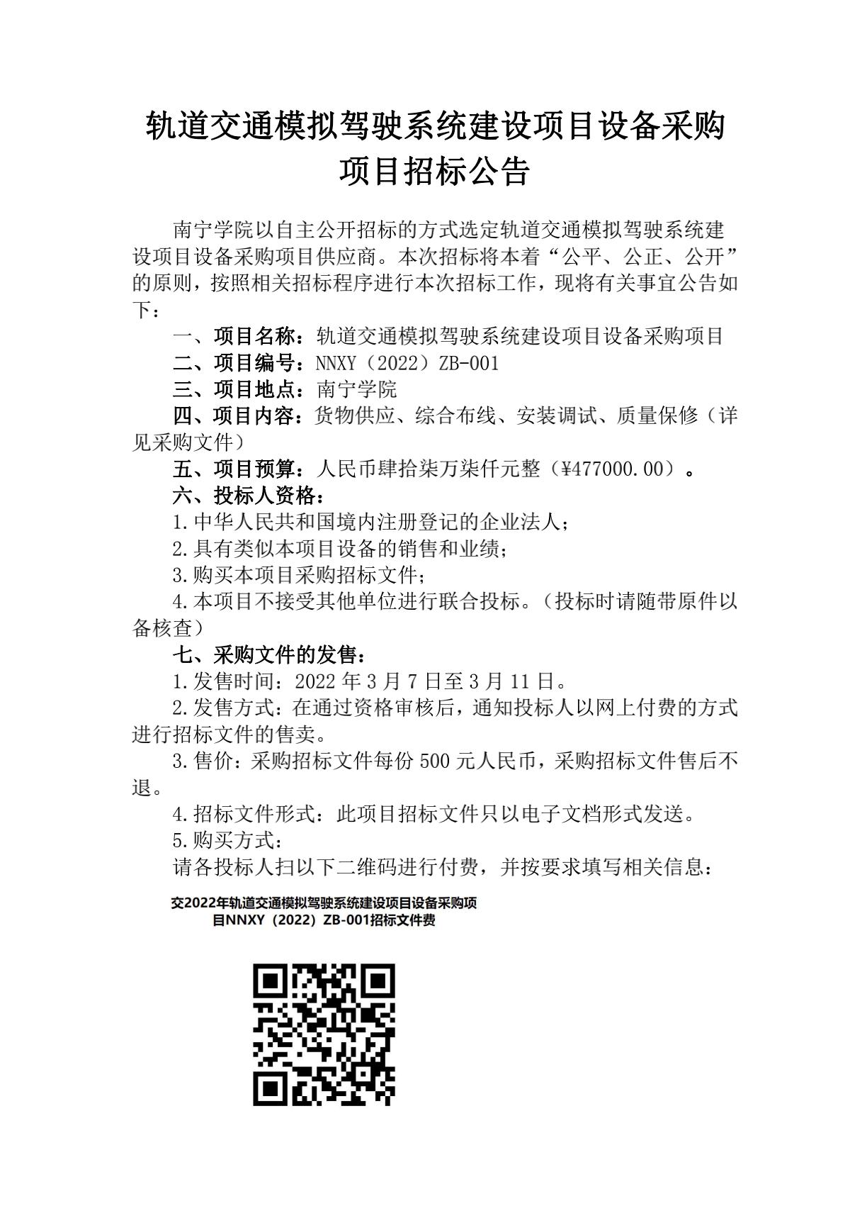
轨道交通模拟驾驶系统建设项目设备采购项目招标公告
  • 发布时间:2022-03-07
  • 点击数:


分享到: