中国国际“互联网+”大学生创新创业大赛是我国深化创新创业教育改革的生动实践,已成为覆盖全国所有高校、面向全体大学生、影响最大的高校双创盛会。为全面总结历届大赛成效,科学评估项目成长情况,充分发挥大赛对创新创业人才培养的引领示范作用,大赛组委会联合并委托中国国际“互联网+”大学生创新创业大赛展示交流中心,面向历届大赛参与高校开展创新创业教育改革情况及获奖项目发展状况的跟踪调研,并研制了《2021中国国际“互联网+”大学生创新创业大赛项目成长力报告》,全面总结展示了历届大赛所取得的丰硕成果,对全国高校创新创业教育改革具有重要指导及借鉴意义。

10月12日-15日,由教育部等12个中央部委单位和江西省人民政府共同主办,南昌大学、南昌市人民政府承办的第七届中国国际“互联网+”大学生创新创业大赛总决赛在南昌大学成功举行。总决赛期间,大赛组委会正式发布了《2021中国国际“互联网+”大学生创新创业大赛项目成长力报告》(以下简称《报告》),持续引发各界聚焦。本期推出《报告》系列解读二,带领大家更加深入了解历届大赛所取得的丰硕成果。


高技术高成长项目不断涌现,年度营收过亿元企业层出不穷
《报告》显示,高技术高成长项目在“互联网+”大赛中不断涌现。在前六届大赛228个金奖项目落地企业中,有6家企业被评为独角兽(潜在)企业,32.89%的企业(75家)被认定为国家高新技术企业,39.05%的企业(89家)入库为科技中小型企业。如第二届大赛季军山东大学“越疆DOBOT桌面机械臂”项目,专注于集感知交互为一体的全感知智能机械臂的研发,2015年成立深圳市越疆科技有限公司,2016年大赛之后经过多年的发展,已成长为一家潜在独角兽企业,多年位居中国大陆工业机器人出口量第一,估值达20多亿元。


《报告》同时指出,大赛之后在政府、资本、产业服务机构等资源的支持推动下,一批参赛项目成长为亿元企业。如第二届大赛金奖四川大学“‘Medlinker’医生联盟学术交流平台”项目,公司成立于2014年,创立之初已获得联创策源及PreAngel人民币300万元天使投资;2014年12月获得红杉资本数百万美元A轮投资;2015年9月获得由腾讯领投、云锋基金跟投4000万美元B轮融资;2019年公司年营业收入达到13亿元。第五届大赛金奖北京大学“天地一体智能无人机不间断巡检系统”项目,公司成立于2017年,参赛之后经过一年的发展,成长为年收入上亿元的企业。

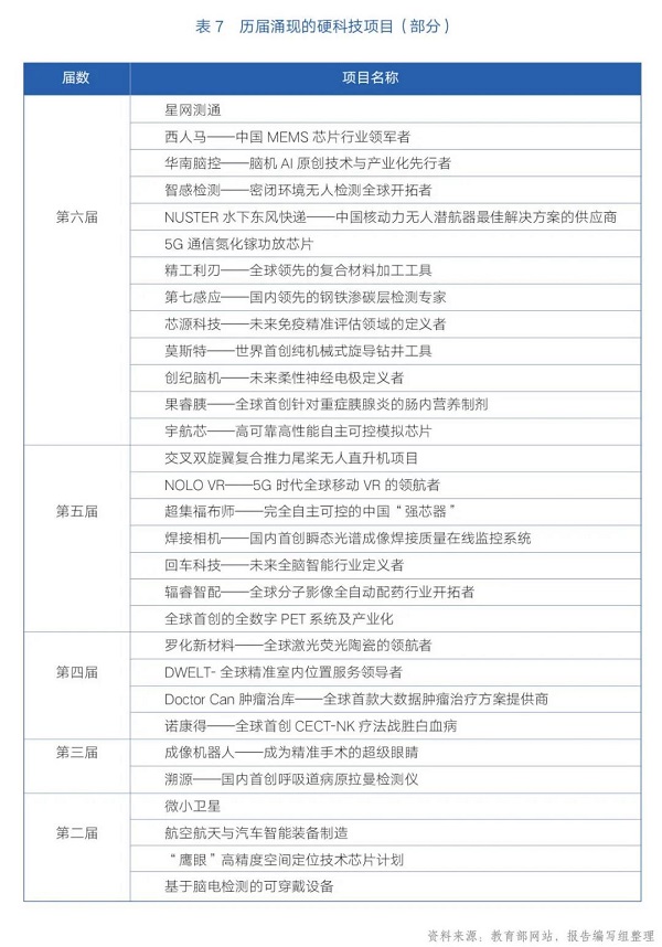
首创、领先成为项目亮点高频词,模式创新与技术创新并重
《报告》显示,首创、领先已成为大赛项目亮点高频词,航空航天、新材料、脑机接口、立体视觉等硬科技项目不断涌现,很多项目都已经进入行业发展的“无人区”,或者成为行业领跑者。此外,大赛项目注重学科交叉和跨行业创新,体现大数据、云计算、人工智能等新一代信息技术重点领域的前沿趋势和最新成果,一大批高精尖项目竞相涌现。

(第五届大赛冠军清华大学“交叉双旋翼复合推力尾桨无人直升机”项目)

(第二届大赛冠军西北工业大学“翱翔系列微小卫星”项目)
例如,第五届大赛冠军清华大学“交叉双旋翼复合推力尾桨无人直升机”项目,为世界首架交叉双旋翼复合推力尾桨无人直升机,相比传统直升机,载重提高30%,相比同级机型,速度提升100km/h,打破了国外在复合推进高性能直升机领域的垄断,填补国内空白;第五届大赛金奖和最具商业价值奖北京邮电大学“NOLO VR——5G时代全球移动VR的领航者”项目是参赛之前唯一进入华为、小米官方销售渠道的第三方品牌,其硬件产品NOLO CV1,是全球唯一可商用的独立AR/VR交互设备;第二届大赛冠军西北工业大学“翱翔系列微小卫星”项目,是世界首次开展在轨自然偏振光导航技术验证,该技术从偏振导航信息获取的角度出发,开展大气层外偏振模式测量,这在国际上具有“开创意义”;第六届大赛金奖大连理工大学“精工利刃”项目,聚焦复合材料加工刀具研制,成功研制推出了4大种类18个系列的专用工具,填补了该领域的国际空白;第六届大赛金奖和最具人气奖山西医科大学“芯源科技——未来免疫精准评估领域的定义者”项目,项目设备打破了国外厂商的技术封锁,填补了国际范围内该领域的空白。

与此同时,从历届高教主赛道金奖项目参赛类别看,项目从以运策网——整车货运O2O平台、虚拟现实家装、海风教育在线一对一学习平台等项目为代表的模式创新,逐步发展成为以回车科技、交叉双旋翼、蓝鲸压电、星网测通等项目为代表的技术创新并重。
如首届大赛金奖南京大学“运策网——整车货运O2O平台”项目,利用移动互联网技术,搭建PC端物流公司、货主与移动端司机的沟通桥梁,通过创新商业模式,形成了一个基于LBS的整车O2O生态;首届大赛金奖复旦大学“海风教育在线一对一学习平台”项目,在智能技术支持下,贯通线上线下,借助移动互联网来颠覆传统K12教育培训模式;第五届大赛亚军浙江大学“回车科技——未来全脑智能行业定义者”项目,通过技术创新,在脑科学研究上对标埃隆·马斯克,定义未来全脑智能行业;第五届大赛金奖西安交通大学“蓝鲸压电——下一代超声材料引领者”项目,历经20年技术攻关,是新一代水下装备、医用超声、工业超声等国家与国防重大需求中的核心关键材料。

与各行各业紧密结合,深度服务社会经济领域
从获奖项目所属领域来看,项目集中分布于制造业、信息技术服务以及现代农业、社会服务、文化创意、公共服务等社会经济各领域,实现了大赛项目与各领域、各行业的紧密融合。

(第七届大赛冠军南昌大学“中科光芯”项目)
随着创新驱动发展战略的推进实施,广大青年学子紧跟国家战略部署和科技创新趋势开展创新创业,涌现出大批独立研发、自主可控的高科技创业项目。芯片作为科技的心脏、科技创新的制高点,关乎到一个国家的命脉。中长期国产替代化,将势不可挡。自2019年第五届大赛以来,芯片相关优质创新项目大量涌现。仅2020年第六届大赛就涌现出如宇航芯、高能效AI芯片、5G通信氮化镓功放芯片、强“芯”机等诸多芯片类项目,体现了广大青年学子运用所学,服务国家战略的创新能量。南昌大学“中科光芯——硅基无荧光粉发光芯片产业化应用”团队更是斩获第七届大赛冠军,其项目技术产业应用已涵盖户外照明、家居照明、教育照明、特种照明、农业照明等领域。2020年,国家发改委将卫星互联网纳入新基建,当年大赛冠军“星网测通”就是在卫星互联网领域的一颗新星。

(第六届大赛冠军北京理工大学“星网测通”项目)
2020年突如其来的新冠肺炎,严重威胁人民的身体健康,也给社会带来巨大的冲击。习近平总书记指出:“人类同疾病较量最有力的武器就是科学技术”;李克强总理强调:“要依靠科学武器战胜疫情”。在此背景下,广大学子以创新创业方式积极投身防疫抗疫。2020年第六届大赛中,以新冠疫情防控为主线的科技项目纷纷涌现,“AI”无界:新冠肺炎AI辅助诊断助力全球抗疫、烈性传染病房综合智能服务机器人等一大批防疫抗疫项目成为耀眼的明星。
此外,在习近平总书记“绿水青山就是金山银山”理论指导下,紧跟污染防治攻坚战、“打赢蓝天保卫战三年行动计划”等国家生态文明建设战略等,在烟气治理、市政供水、污水处理、土壤修复、固体废物污染防治、环境监测等产业细分领域,大赛涌现出一批优质环保项目。第五届大赛金奖天津轻工职业技术学院“BuleWind:全新烟气治理解决方案”项目通过为非电行业中小企业提供高性价比的环保解决方案及核心设备模块,帮助客户控制烟雾等工业废气的排放,助力清洁生产;第五届大赛银奖西北农林科技大学“锦华生态:重金属污染耕地治理技术及产业化开拓者”项目,创造性地提出“重金属活化-植物吸收-土壤调理-田间管理-低累积作物栽培”综合整治解决方案,降低土壤重金属含量,使污染耕地恢复健康状态;第六届大赛金奖南京大学“eDNA精准生物监测与生态健康诊断”项目,历时7年,攻克十余项技术难题,建立了我国首个本土物种DNA数据库,形成一套完全颠覆性的eDNA精准生物监测与生态健康诊断技术,成功实现了生物监测的数字化和智能化,使生物检测准确性提高50%,效率提高300%以上。

带动地方新经济发展,促进传统行业转型升级
发展新经济是加快中国经济转型升级、推动新旧动能转换的重要举措。2016年,李克强总理首次在《政府工作报告》中强调发展“新经济”,把新经济归结为不断涌现的新技术、新产业、新业态,认为新经济涵盖了一、二、三产业,覆盖了各种新的产业部门、各种形式的创新和对传统产业的提升,是推动增长和发展的新动能。特别是互联网、物联网、大数据、云计算等信息技术加快与工业、农业、城镇化的融合,催生出许多新的业态和新的经济成分,智慧城市、智慧农业、电子商务、智慧物流等都属于新业态,也是新经济发展的亮点。
目前机器人广泛应用到生产、生活,新材料普及应用,云计算与物联网创新应用,基于互联网的新产品、新服务、新业态、新模式正在大赛集中登台亮相。这一切让人们感受到了创新创业正成为经济高质量发展的强大助推力,大赛项目成长正带动当地新经济发展。
如第四届大赛金奖厦门大学“我知盘中餐”项目打造了大数据精准助农平台,对接农村地区原生态产品到消费者,基于大数据、人工智能等技术,为农村与农户提供种植规划服务、种植技术服务、市场营销服务和品牌建设服务,有效解决了农产品销路和食品安全两大难题,目前已累积对接农村合作社500多家,对接扶贫产品2000多种,帮助3000多贫困户增收,全面助力乡村振兴。
与此同时,以人工智能、虚拟现实、物联网、大数据等为代表的新一代信息技术,也在以“新技术”“新战略”“新模式”渗入并重构着传统产业格局,正成为撬动传统产业转型升级的新动能,成为一、二、三产业转型升级的“加速器”。大赛涌现出的一批新技术项目迅速成长,在促成传统行业转型升级方面贡献着自己的力量。
在农业生产领域,互联网帮助传统农业摆脱消息闭塞、分散经营、流通受限、服务滞后等限制性因素,全面提升农业生产质量效益和竞争力;农村电商为农民打开一条采购与销售的新通道,传统农业开启了现代转型之路。如第六届大赛金奖华南理工大学“聚果盆”项目历经7年,发明了全球领先的脉冲电场水果精深加工技术,科技带动产品附加值提升达3倍,企业增收达1.45亿元/年,推动木瓜种植面积从9.4万亩增加至30万亩,累计带动4万贫困人口人均增收2618元/年。在团队的助力下,白花木瓜由当地“特色水果”升级为“特色产业”“水果金矿”。

(华南理工大学“聚果盆”项目)
在工业生产领域,互联网技术帮助提高生产制造的自动化、信息化水平,促使制造业呈现智能化、协同化、个性化定制和全过程服务化等特点,助力以传统制造业为主战场的实体经济提质增效。如第五届大赛金奖北京大学“云圣智能”项目深耕电力市场,打造输电线路“空中卫士”的解决方案,自主定制开发的远程不间断智慧巡检系统,已在华东、华北、东北、中部等片区省份的项目中完成部署并展开实际应用。

(北京大学“云圣智能”项目)
在以服务业为代表的第三产业相关领域,信息化已成为保障和改善民生的重要手段,教育、养老、医疗、交通等“老大难”问题在“触网”后迎来新升级。互联网通过优化社会资源配置、创新公共服务供给模式,帮助实现公共服务的均等化和品质化,全面提升人民群众在共享互联网发展成果上的获得感。如第六届大赛金奖中山大学“图匠数据”项目致力构建中国Top1的线下零售“场”数据平台,公司通过AI技术解决企业核心痛点问题切入市场,实现线下零售大数据平台,为客户打造一站式完整零售渠道管理解决方案,助力企业实现智能化和数据化的战略升级。
在旅游领域,将物联网、云计算、高性能信息处理和智能数据挖掘等新兴技术与旅游产业相结合,主动服务于游客所需所盼、所忧所虑,使旅游资源得到高度系统化整合,使多元化、个性化的民众旅游需求得到充分满足、深度嵌入并激活旅游业吃住行娱游购等各要素。如第六届大赛铜奖皖南医学院“旅小助”项目致力于新一代融合型旅游互联网服务供应,以互联网技术为驱动,以电脑端+移动端APP+小程序为载体,全力赋能旅游产业链上的大中小旅游企业,实现行业信息化水平的全面升级。“旅小助”已在全国15个城市推广并获使用,产品服务线下旅游门店已超15000家。