创新创业实践学分是学生在校期间,参加各类竞赛,参与科技创新活动、创业实践、社会实践等活动,取得具备一定意义和价值的成果,经二级学院和创新创业教育学院评审认定后给予的学分。
NO.1 认定范围及标准
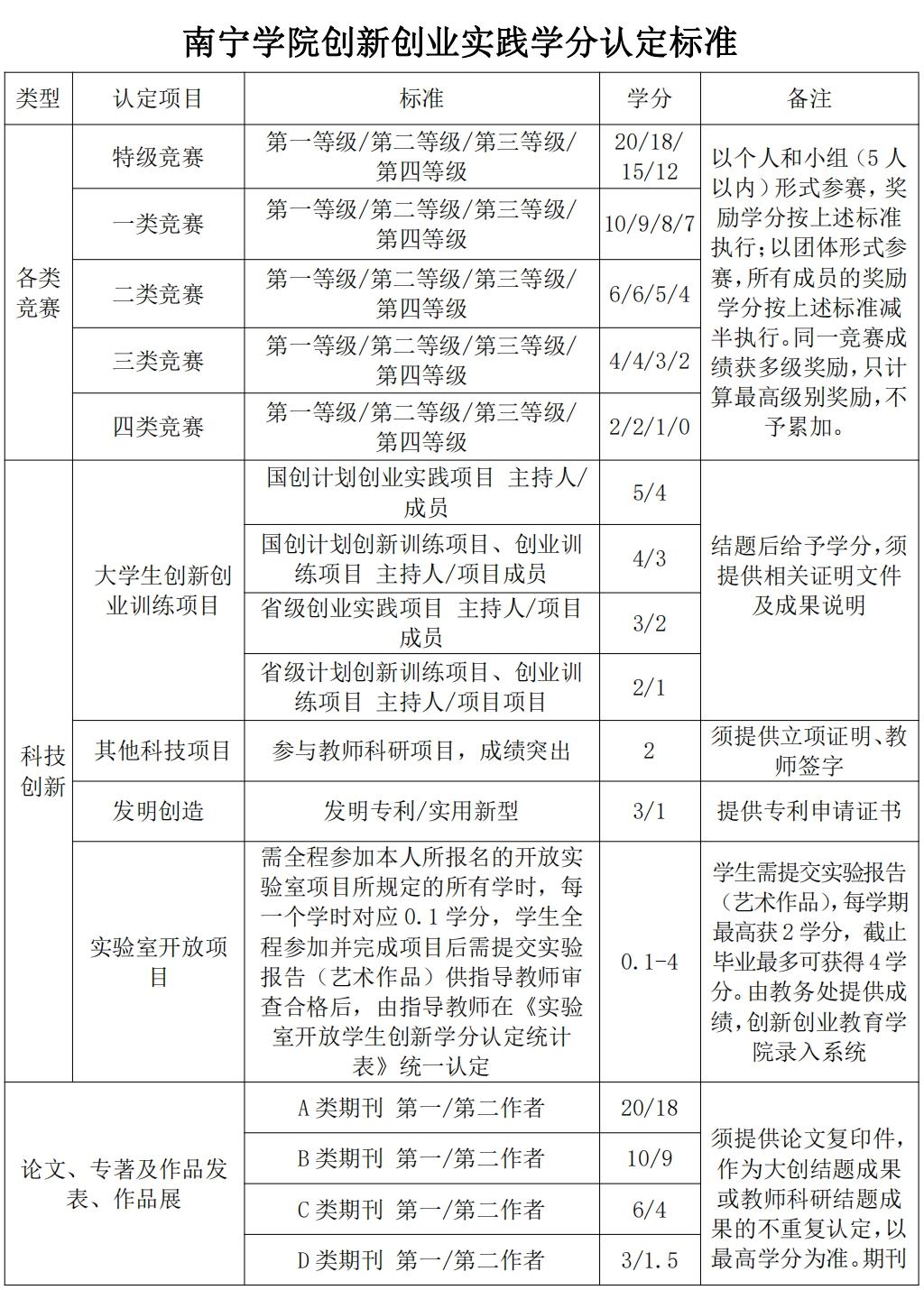
各类学科专业技能和创新创业竞赛:认定项目包括特级竞赛、一类竞赛、二类竞赛、三类竞赛、四类竞赛。
科技创新:认定项目包括大学生创新创业训练项目、其他科技项目、发明创造、实验室开放项目。
论文、专著及作品发表、作品展:认定项目包括A至E类期刊、专著、个人举办各类作业展。
社会实践:认定项目包括创业实践、《创新创业基础》课程实践、创新创业类培训讲座。
证书认证:认定项目包括创业培训证书、计算机等级证书、英语等级证书、职业资格证书、普通话证书。

NO.2 作用及要求
作用:经审批认定的创新创业实践学分,记录进学生的成绩单,其课程名称为“创新创业实践学分”。学生在校学习期间获得的创新创业实践学分可作为评定奖学金、三好学生、 优秀毕业生等的参考依据。
要求:普通本科生和专科生毕业资格审查时,创新创业实践学分不低于4分;专升本学生毕业资格审查时,创新创业实践学分不低于2分。
温馨提示:创新创业实践学分修不满,会延迟毕业的哦!
NO.3 认定程序
接下来将是同学们必须了解的创新创业学分的认定程序,在大四年级第一学期开始申报哟,务必要早了解早准备。
校级设置项目的认定程序:计算机等级、英语等级、普通话测试、 SIYB、开放实验室项目、大学生创新创业训练计划项目等,由创新创业教育学院统一收集并导入教务系统进行认定。
其他项目的认定程序:
学生本人登录qm球盟会教务系统进行申请,并须附相应的证书(复印件)或证明材料(原件)。
学生本人填写《qm球盟会创新创业实践学分申请表》(详见附件),由各班班干以班为单位收集并统计,并交至辅导员。
经辅导员初审签字后,持相关材料到各二级学院进行审核。
审核通过后,由各二级学院在教务系统进行审核认定,并填报学院的《qm球盟会创新创业实践学分汇总表》(详见文末附件)报送至创新创业教育学院备案。
NO.4 答疑汇总
Q1:所有的比赛都可以认定创新创业实践学分吗?
并不是所有的比赛获奖都可以认定创新创业实践学分。只有参加学校学科竞赛名目里,或名目外通过学校立项的赛事才可以。赛事等级按照立项等级来认定。
Q2:开放实验室的学分在系统为什么查询不了?并且为什么在教务系统也查不到了?
开放实验室更新新系统,在登陆界面选择学期登陆就可以看见当前学期的学分。开放实验室学分是由学校教务处统一汇总同学们历年的学分总和提供给创新创业教育学院,由创新创业教育学院统一录入系统,就不用同学们去申请啦!
Q3:什么是创新创业护照?
创新创业护照简称“创业护照”,是学生参加各类创新创业实践活动的证明。每次参加学校认可的创新创业实践活动,都可以获得1枚印章,攒够10枚印章可到创新创业教育学院办公室申请换算创新创业实践学分哦!
Q4:所有的培训讲座都能够获得创新创业实践学分吗?
并不是所有的培训讲座都能够获得创新创业实践学分,只有在创新创业护照上盖章的讲座才可以,记得攒够10个章到创院换学分哦!
文:褚乃媚 李梦茹
编辑:褚乃媚